Fast-Fourier Transform Lock-In Amplification Algorithm

The observation limits of modern deep-space detection aren’t caused by a lack of powerful telescopes or brilliant scientists, but rather the fundamental noise floor. “Noise” is just a term for any undesired information in a signal from space, and often, these noise floor limits come from the detection instruments themselves. In deep-space terahertz astronomy, "1/f noise" (low-frequency drift) can completely bury the faint signals of distant galaxies, rendering even the most advanced quantum-limited sensors useless for long integrations. My objective was to engineer a way to bypass this seemingly fundamental physical limitation without building entirely new hardware.

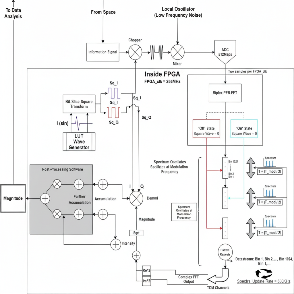
To solve this, I invented the Spectroscopic Lock-in Firmware (SpLiF): a novel FPGA architecture that hybridizes two classic signal processing techniques: the phase-sensitive precision of a Lock-in Amplifier and the broadband capability of a Fast Fourier Transform (FFT). I designed a system that modulates the incoming sky signal at a specific frequency before it hits the noisy detector components, protecting the signal from lower frequency noise produced by the rest of the detection system. Inside the FPGA, I built a custom quadrature demodulation pipeline that tracks this modulation across thousands of spectral channels simultaneously, effectively "dodging" the noise by shifting the signal to a clean frequency band.

Validating this required rigorous mathematical proofs to ensure phase-independence and extensive simulations to optimize bit-width resources on the FPGA. I demonstrated that this architecture could recover signals buried in noise 100x stronger than the signal itself, achieving a theoretical 40dB (10,000% linear) improvement in Signal-to-Noise Ratio.

This project stands as proof that smart algorithmic design can overcome hard physical limitations that have been written off as “unfortunate realities” of detection. By rethinking the signal chain from first principles, I turned a show-stopping hardware problem into a manageable firmware solution, unlocking new potential for room-temperature, quantum-limited detection.

Next
Next

Hydrodynamic Simulations of Galaxy Evolution